Smart Shopping Cart Using EM Circuit Diagram
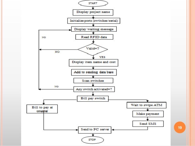
BlogSmart Shopping Cart Using EM Circuit Diagram In this Tutorial, we will build a Smart shopping cart with an EM-18 RFID Module And Arduino. This project is easy to build because it requires only a few components. our system is just scanners in the mart all products have their own RFID tag, when you just scan the product name and price will display on an LCD Display. Here we used the RFID Cards and RFID Reader with nodeMCU(ESP8266) to build the smart shopping cart. and the cart information and total value will be displayed on the webpage as well on LCD Display. Each RFID Tag has a Different Product. and just put the Details in a code.RFID Reader is in the cart, which Reads the RFID tags and finds out the In this Tutorial, we will build a Smart shopping cart with EM-18 RFID Module And Arduino. This project is easy to build because it requires only a few compon

These carts, equipped with RFID readers and sensors, enable real-time tracking of items added to the cart, reducing wait times and enhancing the overall shopping experience. RFID technology also provides personalized recommendations, in-depth product information, and navigation assistance. In this project we will build a Smart Shopping Cart with an Automatic Billing System using EM-18 RFID Module & Arduino. The project is super easy to build and requires only a few electronics components. In this system, every product in Mart will have an RFID tag, and every cart will be having RFID Reader. When a product is scanned, the price is Smart Shopping Cart ( Trolley ) Project is conducted the prevail automation and make people's life easier. This trolley has different abilities including tracking people, gesture recognition, picking up and placing objects with a 3DOF robotic arm and object recognition with RFID tags and IOT technology.

Smart Shopping Cart using RFID and Object Detection Circuit Diagram
If You used the EM-18 RFID Module Then Check the Article Smart Shopping Cart Using RFID. RFID TAG. The RC522 RFID tag, unique identification number or data. It is designed to be read by the RC522 module. 16ร2 LCD Display with I2C. A 16ร2 LCD refers to a liquid crystal display with two rows and 16 characters. Here we use RFID cards and RFID readers with NodeMCU to build the Smart Shopping Cart project. The cart information and total value will be displayed on the webpage as well as on LCD. Each RFID card is associated with a certain product and an RFID reader is installed in the cart, which reads the product details like Price and Product details and sends them to NodeMCU ESP8266. Implementing a Smart Shopping Cart using RFID to scan products as they are placed in the cart, displaying real-time details on a touchscreen powered by Raspberry Pi. Integrated PIR and ultrasonic sensors enable object detection for cart automation, while Firebase handles inventory management and automated billing.
